uml diagram system symbol

Component diagram for hotel reservation system

If you are looking for Uml Diagram Rules Symbols you've visit to the right web. We have 20 Pics about Uml Diagram Rules Symbols like UML Diagram: System design | Download Scientific Diagram, Uml Diagram Symbols and also Uml Component Diagram Symbols. Read more:

Uml Diagram Rules Symbols

Uml Diagram Rules Symbols circuitmacausod9z.z21.web.core.windows.net

Symbols Of Uml Diagram - Wiring Work

symbols of uml diagram - Wiring Work www.wiringwork.com

UML Diagram - Everything You Need To Know About UML Diagrams

UML Diagram - Everything You Need to Know About UML Diagrams www.smartdraw.com

uml diagram symbols diagrams package arrow smartdraw defining look like have one

Uml Component Diagram Symbols

Uml Component Diagram Symbols mavink.com

UML Diagram: System Design | Download Scientific Diagram

UML Diagram: System design | Download Scientific Diagram www.researchgate.net

UML Diagram Symbols

UML Diagram Symbols mungfali.com

UML Class Diagrams, 49% OFF | Brunofuga.adv.br

UML Class Diagrams, 49% OFF | brunofuga.adv.br brunofuga.adv.br

Uml Diagram For Online Pharmacy Management System Codebun | The Best

Uml Diagram For Online Pharmacy Management System Codebun | The Best www.babezdoor.com

UML Symbols

UML Symbols mungfali.com

Symbols Of Uml Diagram - Wiring Work

symbols of uml diagram - Wiring Work www.wiringwork.com

Uml Class Diagram Relationship Use Strange Symbols | Sexiz Pix

Uml Class Diagram Relationship Use Strange Symbols | Sexiz Pix www.sexizpix.com

UML Diagram Of The System | Download Scientific Diagram

UML diagram of the system | Download Scientific Diagram www.researchgate.net

Uml Sequence Diagram Vs Activity Diagram

Uml Sequence Diagram Vs Activity Diagram spekrepiedx4schematic.z14.web.core.windows.net

Uml Diagram Symbols

Uml Diagram Symbols mavink.com

14+ Uml Diagram Symbols Meaning | Robhosking Diagram

14+ Uml Diagram Symbols Meaning | Robhosking Diagram robhosking.com

11+ Uml Diagram Symbols | Robhosking Diagram

11+ Uml Diagram Symbols | Robhosking Diagram robhosking.com

uml flowchart

How To Make A UML Class Diagram (and Others) With Examples

How to Make a UML Class Diagram (and Others) With Examples slickplan.com

Component Diagram For Hotel Reservation System - Itsourcecode.com

Component Diagram for Hotel Reservation System - Itsourcecode.com itsourcecode.com

UML Notation Tutorial: UML Diagram Symbol With Examples

UML Notation Tutorial: UML Diagram Symbol with Examples www.guru99.com

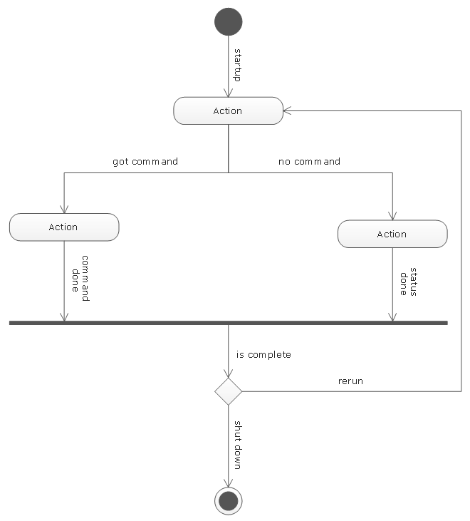
diagram state uml machine notation symbol chart examples tutorial transition notations initial statechart used example system software activity guru99

Uml Component Diagram Learn Types Of Symbol In Uml Component Images

Uml Component Diagram Learn Types Of Symbol In Uml Component Images www.tpsearchtool.com

Uml component diagram learn types of symbol in uml component images. Uml class diagrams, 49% off. Diagram state uml machine notation symbol chart examples tutorial transition notations initial statechart used example system software activity guru99