hopcd3yo2axw9g5 layout diagram

Wiring diagrams

If you are looking for Sony LED TV Power Supply Circuit Diagram you've visit to the right web. We have 20 Pictures about Sony LED TV Power Supply Circuit Diagram like Index 1717 - Circuit Diagram - SeekIC.com, Index 1717 - Circuit Diagram - SeekIC.com and also NE-602 direct conversion receiver complete circuit - Automotive_Circuit. Here you go:

Sony LED TV Power Supply Circuit Diagram

Sony LED TV Power Supply Circuit Diagram in.pinterest.com

Index 1717 - Circuit Diagram - SeekIC.com

Index 1717 - Circuit Diagram - SeekIC.com www.seekic.com

circuit diagram seekic

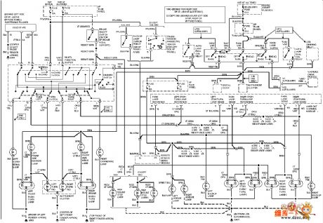
Index 1717 - Circuit Diagram - SeekIC.com

Index 1717 - Circuit Diagram - SeekIC.com www.seekic.com

circuit diagram charging mazda 0l system seekic shown

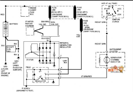
Index 1717 - Circuit Diagram - SeekIC.com

Index 1717 - Circuit Diagram - SeekIC.com www.seekic.com

circuit diagram fog drl mazda automatic lights seekic shown

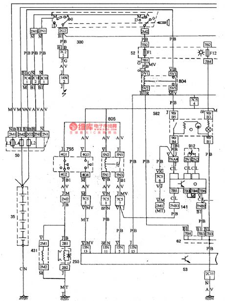
Index 1767 - Circuit Diagram - SeekIC.com

Index 1767 - Circuit Diagram - SeekIC.com www.seekic.com

circuit conditioning air diagram dpca volcane seekic keyword borg author published 2011

Acer Aspire 4745 4745G 4745Z DA0ZQ1MB8D0 REV D SCHEMATIC - YouTube

Acer Aspire 4745 4745G 4745Z DA0ZQ1MB8D0 REV D SCHEMATIC - YouTube www.youtube.com

Nand Lite: Seamless Flash Memory Operations - Electronic Components

Nand Lite: Seamless Flash Memory Operations - Electronic Components www.smbom.com

RJ45 Pinout & Wiring Diagrams For Cat5e Or Cat6 Cable

RJ45 Pinout & Wiring Diagrams for Cat5e or Cat6 Cable www.pinterest.com

DA0PS2MB8C0 REV C Boardview Lenovo Edge 13 0217 QD-PS2-MB - YouTube

DA0PS2MB8C0 REV C Boardview Lenovo Edge 13 0217 QD-PS2-MB - YouTube www.youtube.com

Portégé X30W-K | Dynabook

Portégé X30W-K | Dynabook asia.dynabook.com

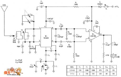
NE-602 Direct Conversion Receiver Complete Circuit - Automotive_Circuit

NE-602 direct conversion receiver complete circuit - Automotive_Circuit www.seekic.com

circuit ne receiver conversion direct seekic complete design

5 5 4 4 3 3 2 2 1 1 D D C

5 5 4 4 3 3 2 2 1 1 D D C www.yumpu.com

ARATBJ0019-B03031316-E43006086-BCD-318WBP-309WYB-HC-09WPB-251WKD1NY

ARATBJ0019-B03031316-E43006086-BCD-318WBP-309WYB-HC-09WPB-251WKD1NY www.aliexpress.com

Pololu Carrier With Sharp GP2Y0D805Z0F Digital Distance Sensor 5cm

Pololu Carrier with Sharp GP2Y0D805Z0F Digital Distance Sensor 5cm www.pololu.com

sensor sharp pololu distance proximity carrier digital infrared 5cm 15cm sensors diagram adafruit

Index 1717 - Circuit Diagram - SeekIC.com

Index 1717 - Circuit Diagram - SeekIC.com www.seekic.com

circuit conversion direct receiver diagram seekic tda tda7000 keyword author published john 2011 chip piece using design

Wiring Diagrams | Rj45, Network Engineer, Computer Repair

Wiring Diagrams | Rj45, Network engineer, Computer repair www.pinterest.com

05149056AA-5149056AA-3-Bar-Turbo-Boost-Tip-Map-Sensor-For-Dodge-JEEP

05149056AA-5149056AA-3-Bar-Turbo-Boost-Tip-Map-Sensor-For-Dodge-JEEP www.aliexpress.com

DL3500-DH+/DH-485 CABLE WIRING

DL3500-DH+/DH-485 CABLE WIRING www.equustek.com

485 dh connector bradley

BOARDVIEW HP DA0P5DMB8C0 Quanta 0P5 Rev C DIAGRAMA ESQUEMATICO - YouTube

BOARDVIEW HP DA0P5DMB8C0 Quanta 0P5 Rev C DIAGRAMA ESQUEMATICO - YouTube www.youtube.com

Portégé X30W-K | Dynabook

Portégé X30W-K | Dynabook asia.dynabook.com

Wiring diagrams. Da0ps2mb8c0 rev c boardview lenovo edge 13 0217 qd-ps2-mb. Circuit conditioning air diagram dpca volcane seekic keyword borg author published 2011